广东超信医疗科技有限公司
东方医疗器械网客服中心
025-86978335
所在地区:
(企业已暂停产品招商,代理采购咨询可以留言)
品牌名称:
型号规格:G8
批准文号: 粤械注准20202061510
产品标签:
产品卖点:
销售渠道:其他零售 美容院

025-86978335
| 器械类别 | 一类医疗器械 | 科室 | 全科 |
| 功能 | 保健仪 | 标准目录 | 医用电子仪器设备 |
| 耗材类别 | 其他分类 | 国产 | |
| 家用与否 |
产品介绍:
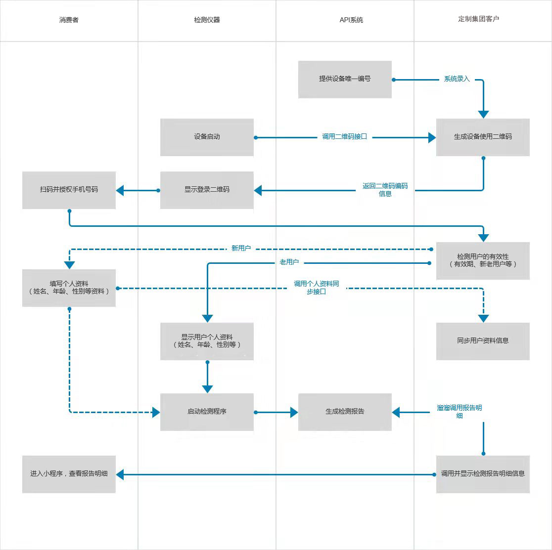
源头软件研发企业,欧医精灵软件系统均支持源码定制服务,支持SDK嵌入平台服务,根据美业养生集团客户的需求提供个性化软件系统定制!

Switzerland OEAL intelligent cloud medicine health system
OEAI智能全息健康管理软件系统



微信小程序公众号嵌入方案:



源头软件研发企业,软件系统均支持源码定制服务,支持SDK嵌入平台服务,根据集团客户的需求提供个性化软件系统定制!
